游戏详情

乱世王者小明
大小:15.63MB
平台:Android
类型:角色扮演
时间:2025-11-13 13:02:02

游戏简介

王者小明助手app是一款专为乱世王者玩家量身打造的智能辅助工具,能够大幅提升游戏体验和效率。该软件通过自动化技术帮助玩家完成繁琐的日常任务,包括自动升级小号、智能建筑管理、资源采集等核心功能。无论是新手玩家还是资深指挥官,都能通过这款助手节省大量时间,专注于游戏策略和战斗乐趣。其人性化的设置选项和稳定的运行表现,已经成为众多乱世王者玩家的必备神器。

软件特色:

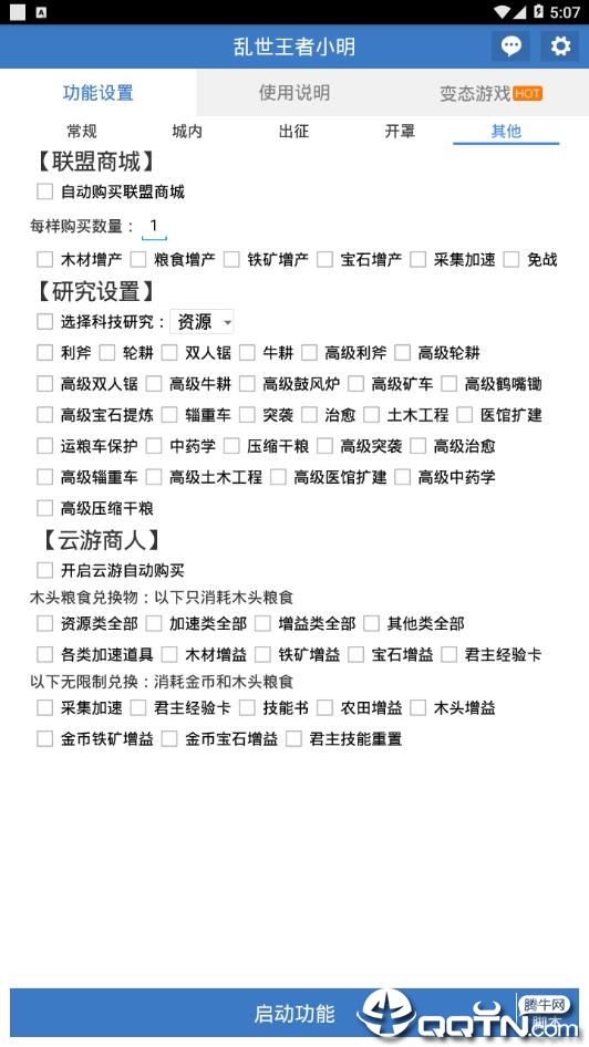
自动采集功能可以智能识别资源点,一键新手引导帮助玩家快速上手游戏。队列和部队训练系统支持批量操作,大幅提升军队建设效率。科技研究模块能自动完成各类科技升级,码头装卸功能优化资源流转。祭坛祭祀和联盟捐献功能实现一键完成日常任务,宝藏任务和武将招募系统提供更多游戏可能性。技能研究模块帮助玩家优化武将培养,相关新闻推送让玩家随时掌握游戏动态。自动治疗伤兵功能确保军队时刻保持最佳战斗状态,这些特色功能共同构成了一个完整的游戏辅助体系。

功能特点:

升级小兵功能支持自动升级各类兵种,玩家可以自由选择小兵种类并设置造兵数量上限

乱世王者小明

系统还能自动将低级小兵晋升为高级,支持使用小兵道具加速和金币加速等优化选项

出征模式可以智能规划采集路线,玩家可自定义采集等级、队伍配置和采集次数等参数

防御模式会在城池遭受攻击时自动启动防御机制,并在危机解除后恢复原有功能运行

其他模式包含云游商人自动采购、联盟商店智能选购以及个性化研究方案设置等功能

小号升级系统提供快速和慢速两种升级策略,满足不同玩家的养成需求

建筑管理功能可以智能选择升级目标,支持设置建筑优先级和等级限制等详细参数

道具管理系统自动领取每日奖励并使用背包物品,还能设置资源采集的循环策略

资源采集支持道具或金币增产选项,帮助玩家最大化资源获取效率

软件说明:

软件采用先进的稳定技术架构,确保长时间运行不掉线,操作界面简洁直观,功能设置灵活多样。经过严格测试和持续优化,能够完美兼容各类设备,为玩家提供流畅稳定的使用体验。所有功能都经过精心设计,既保证游戏公平性又提升操作便利性,是乱世王者玩家提升游戏效率的理想选择。

乱世王者小明游戏特色

1.史诗级精品游戏,将带你领略赤壁之战火烧战船的磅礴大气。

2.体会关羽败走麦城的辛酸与无奈,更有诸多猛将随你征战沙场。

3.各种橙色神器装备轻松打造。

4.新一代国战卡牌策略手游,带你体验不一样的帝王情怀!

乱世王者小明更新日志

【幻境探险】

生直地气,天尊之喜,天枢之机,幻境雄起。全新迷雾探索大地图玩法——天枢幻境即将到来。大世界自由行军,奇遇事件探索,助力主公大人一探乱世天枢奥秘。

【楚汉争霸s5】

战场新增防御工事,攻守兼备,固若金汤;天赋效果再度升级,各司其职,战场分工。楚汉争霸新赛季即将开启,为主公提供绝佳的战场体验!

【游园会】

珠帘锦绣佳节至,春歌白莺宴西园。全新场景化活动玩法——游园会即将到来。新元佳节,西园游园会广邀天下人赴之参与,游园戏曲,品茗写诗,品析自然之胜,尽享宴游之乐。

【版本优化】

1.在副本玩法内显示快捷治疗入口

2.王城装扮列表可兑换的装扮有红点提示

3.守城武将出征时增加本日不再提示

版本号:1.7.0

手游合集

精彩推荐

本站《乱世王者小明》由"长歌陌路"网友提供,仅作为展示之用,版权归原作者所有; 如果侵犯了您的权益,请来信告知,我们会尽快删除。
 
+

对于您的问题我们深感抱歉,非常感谢您的举报反馈,我们一定会及时处理该问题,同时希望能尽可能的填写全面,方便小编检查具体的问题所在,及时处理,再次感谢!