可乐助手王者荣耀单机全皮肤这是一款可以帮助玩家们轻松修改自己游戏皮肤的神器,可以让你免费使用各种炫酷的皮肤,软件使用起来十分的简单,而且全部都是免费为玩家们带来的哦,喜欢的小伙伴一定不能错过啦!
可乐助手王者荣耀单机全皮肤介绍
现在手机上必备的游戏莫属于:英雄联盟手游、王者荣耀以及和平精英这三款,其中“英雄联盟手游、王者荣耀”几乎一样,都是有很多英雄,每个英雄都有不一样的技能和皮肤,而最为“扎心”的就是在“王者荣耀”中有皮肤的英雄还有攻击力、法术加成,听上去是否非常心动呢?想不想体验一番“王者荣耀”游戏中皮肤的魅力呢?那么不妨试试这款:可乐助手app,这是一款强大的游戏辅助工具,操作界面非常简洁清爽,体积小巧,所有功能全部免费使用,只需玩家手机root即可,带给玩家最佳的使用体验。可乐助手app不仅为用户们提供了丰富的参数设置,玩家可以根据个人的喜欢进行任意的选择,而且还可以自定义游戏脚本内容,通过平台自己导入即可使用,让你可以更好的体验游戏中的乐趣,享受其所带来的快乐。此外,可乐助手app还为玩家们提供了很多实用的功能,例如:王者荣耀单机模式全皮肤解锁、无限火力模式、星元皮肤等等,因此又被称为“可乐助手王者荣耀单机全皮肤”,有了它,玩家只需根据需求选择后一键开启服务即可通过教程快速上手使用,从而轻松的应用到如X8沙箱、51虚拟机、光速虚拟机、VMOS、真机root等框架中,再辅以详细的游戏数据、游戏攻略,使得你的游戏之旅变得更轻松更有趣。此次小编为大家带来的是可乐助手王者荣耀单机全皮肤最新版本2023,有需要的朋友们欢迎前来下载体验一番。
可乐助手王者荣耀单机全皮肤教程
在本站下载可乐助手软件,
点击首页的【初始化】功能,然后点击下方的【自动初始化】按钮;
初始化后,点击首页进入【功能齐全】;
点击功能书里的【娱乐功能】,找到单机模式的整个皮肤,点击【更多】;
在显示的选项中点击【打开功能】,最后根据提示进入单机全皮肤模式进行游戏。
可乐助手怎么更新
第一步、打开可乐助手,如下图,看到更新日志
第二步、点击更新日志,如下图,看到点击下载
第三步、点击点击下载,如下图,进入到可乐助手,点击点击下载,就可以进行更新了
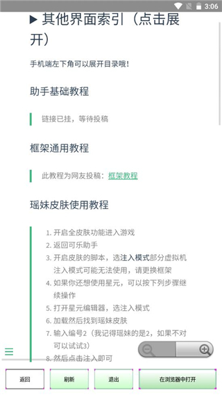
可乐助手星元编辑器怎么使用?
首先打开可乐助手,点击星元编辑器;
选择作为模板的基本DB,再点击读入基准DB;
点击对应的皮肤进行修改,修改完成后点击生成DB,会自动输出DB到SD卡下的 /db/out目录,或者选择注入模式,注入模式需要在王者运行状态下使用;
点击读入基准DB,修改完毕后点注入DB即可,效果等同上面说的注入数据。
可乐助手特色
【安全使用】
每一个功能和服务都是安全的,大家可以放心使用,不用担心自己的账号会被警告、封号等,随时用;
【详细教程】
带来视频、图文等教程指导大家快速上手使用,熟练每一个游戏服务,每个小伙伴都能快速使用玩游戏;
【轻松修改】
将游戏中的数据轻松修改成自己所需要的,将各种活动、个人信息、英雄数据等内容的参数改成自己的。
【免root框架】
支持多种免root框架应用使用,例如X8沙箱、51虚拟机、光速虚拟机、VMOS、真机root等,满足大家需求;
【战力查询】
在线查询王者荣耀游戏中的各种英雄战力等,通过不同类型来查询,还可以输入英雄名称快速查询战斗力;
【功能大全】
丰富多样的功能提供给大家使用,多种娱乐功能、人机占领、冒险功能、工厂模型等玩法提供给大家游玩。
软件亮点
汇聚的游戏资源十分全面,同时福利惊喜也可以随时领取
还有很多游戏玩家在这里,大家在平台上面可以自由互动
皮肤可以免费领取,同时最新的资讯内容也会及时推送
可以领取更多的游戏福利,让用户得到各种的游戏资源
随时都可以便捷去搜索,方便用户时刻畅玩最新的游戏
拥有简洁清新的界面,画面高清,能够带给用户良好的视觉体验
软件优势
游戏中提供丰富的参数设置,
可以根据个人的喜欢进行任意的选择,同时还有非常多的功能可以让你更好的享受游戏;
可以自定义游戏脚本内容,
通过平台自己导入即可使用,让你可以在这里体验自己制作的换了,一键导入进入游戏;
任意体验不同模式玩法,
自动帮助解锁喜欢的模式类型,同时还可以帮助玩家快速的提升人机战令的经验以及熟练度;
游戏中体验的是单机模式,
所以这里玩家只能体验游戏中不同皮肤带来的欢乐,以及英雄参数修改后的娱乐玩法;
平台已经为广大的用户提供想多的游戏脚本,
其中包含了很多英雄的技能设定,以及相关的基础参数,开启功能即可。
可乐助手使用指南
首先我们打开可乐助手app,点击初始化;
可以看到权限检查列表,确保自己的手机已经获取root;
随后点击功能大全按钮;
可以看到软件内所预置的功能,这时我们需要先进行预加载信息;
其中自定义工厂需要通过考试才可以使用,考试入口在软件里,让你激活时会提示,而自定义功能添加的DB会出现在自定义替换分组下;
常规功能使用:点击更多展开菜单
开启功能:在王者关闭的情况下开启对应的功能,点击后可以选择是否叠加功能,叠加功能就是可以和其他功能一起使用
功能简介:就是介绍啦
导出DB:把要开启的功能导出为DB,可以通过自定义替换来使用
清理缓存:使用功能会缓存功能数据,在功能失效时可以尝试清理缓存
注入数据:在王者在运行的情况下加入对应的功能,点击后可以选择是否叠加功能,叠加功能就是可以和其他功能一起加入,可以和原功能重合使用
覆盖数据:在王者在运行的情况下覆盖原来的功能,不能和原功能重合使用。
可乐助手工厂答案
问题:使用DB玩单机或冒险会封号吗
选项:会、不会
答案:不会
问题:我使用vmospro 打了一把1v1人机,返回大厅时提示我被封号了,这个是什么原因导致的?
选项:
DB导致封号
虚拟环境导致三方
中毒了
答案:虚拟环境导致三方
问题:现在真机使用DB需不需要root?
选项:不用、要的
答案:要的
问题:当前版本的DB一般会在哪些目录
选项:
/data/data/框架包名/数据目录/com.tencent.tmgp.sgame/files
/data/data/com.tencent.tmgp.sgame.files/
/android/data/com.tencent.tmgp.sgame.files/
/data/user/0/com.tencent.tmgp.sgame/files
以上都对
答案:/data/user/0/com.tencent.tmgp.sgame/files
问题:我没有root要怎么用DB
选项:
看群公告里的教程
百度带上手机型号搜root教程 root后操作
安装X光速等虚拟机
使用框架
群里问
@群主或管理员
答案:
百度带上手机型号搜root教程 root后操作
安装X光速等虚拟机
使用框架
问题:小乔的英雄代码是多少
选项:
101
102
103
104
105
106
107
108
109
110
答案:106
问题:上一道题第7个选项是哪个英雄
选项:
刘邦
廉颇
韩信
赵云
刘备
小乔
孙尚香
武则天
答案:赵云
问题:DB文件在哪个内存
选项:
A
Ca
Cb
Cd
O
Xa
V
答案:暂无
问题:我要修改典韦大招CD要怎么搜索,分别是什么意思
选项:
12930,30,130 典韦大招代码;CD时间;蓝耗
12930,300,130 典韦大招代码;CD时间 X 10;蓝耗
12930,3000,130 典韦大招代码;CD时间 X 100;蓝耗
12930,30000,130 典韦大招代码;CD时间 X 1000;蓝耗
12930,300000,130 典韦大招代码;CD时间 X 10000;蓝耗
答案:12930,30000,130 典韦大招代码;CD时间 X 1000;蓝耗
可乐助手闪退怎么办?
进入到手机设置,点击应用设置
进入页面,找到并点击可乐助手
进入页面,点击清除数据即可解决
软件测评
专业技能框美化;
专业技能动画特效美化;
英雄人物皮肤等先不必开启游戏;
开启进到程序界面;
挑选所需美化;
设定进行后再进到游戏爽玩游戏就可以;
一键更新自己制作皮肤;
支持自己进行更改皮肤;
不修改数据,无封号风险。
猜你喜欢
更多>- 围观短剧app大全
- 看广告赚收益最好的平台2025
- 挣钱最快的小游戏大全
- ps3模拟器游戏盒子新版本
- 好玩的多人联机游戏
同类最新
更多>游戏排行
更多>




